
基因治疗研究领域 Top 期刊 Molecular Therapy 在线发表
肾间质纤维化(RIF)是慢性肾脏疾病中不可治愈的病理损害,可导致各种慢性肾脏疾病进展至尿毒症的关键病理改变,目前尚无有效手段阻止其进展。大连医科大学附属第一医院肾内科团队在林洪丽教授的带领下,不断开展相关领域的RIF研究。研究表明,微细血管外膜细胞活化是 RIF 的主要病理特征,成纤维细胞和巨噬细胞的激活也参与了 RIF 过程,核心岩藻糖基化(CF)修饰作为调节多种促纤维化信号通路的核心靶点,在周细胞活化和 RIF 中发挥关键作用。 林教授团队在美国基因治疗学会的权威杂志《Molecular Therapy》发表最.新研究成果发现:间充质干细胞(MSC)分泌的外泌体特异性存在于受伤的肾脏中,并通过抑制 CF 传递 miR-34c-5p 来减少细胞活化和RIF进展。此外,作者发现 CD81 表皮生长因子受体(EGFR)配体受体复合物有助于外源性 miR-34c-5p 进入周细胞、成纤维细胞和巨噬细胞。上述发现揭示了 MSC 通过分泌的外泌体具有介导 CF 抑制多种细胞激活的新机制,并为防治肾纤维化提供了潜在的干预策略。
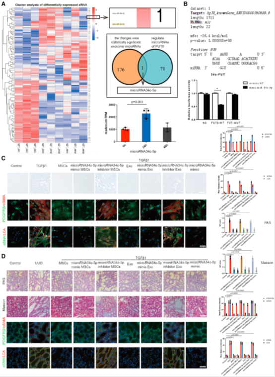
Fig1 MSCs 分泌外泌体介导 miR-34c-5p 调控 CF 抑制 RIF 形成
通过体内成像系统动态追踪,发现外泌体注射后主要聚集在梗阻肾脏,同时明显减轻肾脏损伤。而在对侧健康肾脏中外泌体仅为极少量。上述发现表明,外泌体趋向于受损伤的肾脏发挥作用,通过蛋白组和转录组学分析,干细胞外泌体中 miR-34c-5p 抑制了损伤肾脏病中多种蛋白质的核心岩藻糖基化修饰,从而明显减轻了肾脏损伤和纤维化。
Fig2. 体内外泌体聚集在被活化的梗阻肾脏中
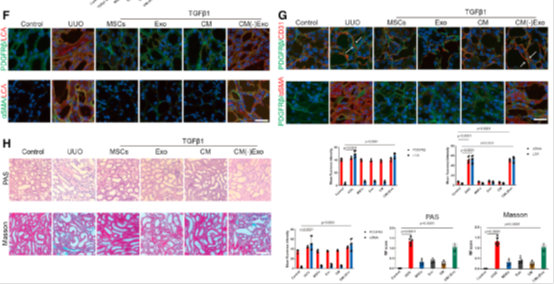
Fig3. MSCs 主要通过分泌外泌体减轻肾脏损伤

Fig4. 外泌体通过传递 miR-34c-5p 下调 CF

Fig5. CD81–EGFR 复合物的形成有助于 miR-34c-5p 进入周细胞下调 CF
该研究揭示了干细胞外泌体靶向抑制肾脏纤维化的新机制,为干细胞和外泌体的临床转化应用奠定了的基础。
通过学习该研究过程,我们可以get如下实验技能:
1. 骨髓间充质干细胞分离培养: 首先进行 C57BL/6 小鼠骨髓间充质干细胞分离培养,通过流式细胞分析仪对 MSCs 进行标志物(CD45、CD90、CD11a、CD54)鉴定及成脂和成骨分化细胞干性鉴定。
2. 外泌体制备:将在无血清培养基中培养 24 小时的 MSC 从培养箱中取出并在显微镜下观察。收集上清液并离心(500g,20分钟)。离心后,将上清液置于超滤管中并离心(5000 g,100 min)至将培养体积浓缩 30 倍以制备注射用 CM(Exo),然后将其等分并以 1* 106 个细胞的密度储存。 超速离心方法用于产生无外泌体 CM [exosome-free MSC-CM, CM(-)Exo]:收集 24 小时的 MSC 上清液培养基在离心管中离心(500 g, 20 min);离心后,将上清液置于新的离心管中并再次离心(10000 g,20分钟)。然后在超速离心管(100000 g,180 min)中再次离心上清液。收集上清液作为无外泌体 CM[ CM(-)Exo]。超速离心管中的颗粒,重新悬浮在磷酸盐缓冲盐水(PBS)中,并转移至新的超速离心试管(100000 g,180 min)。丢弃上清液,并在少量 PBS 中重新悬浮的外泌体颗粒。
3. 急性肾缺血再灌注小鼠模型制备:C57BL/6 小鼠用新鲜制备的 10% 水合氯醛腹腔注射麻醉。通过侧切口用非创伤性血管夹夹住左肾蒂 40 分钟,左肾逐渐变紫后夹子被取下了,开始再灌注,左肾在大约 10 秒内恢复红色。肌肉层和皮肤用 4-0 丝线缝合。
4. 周细胞分离及细胞激活模型建立
将肾脏切块,在 37° C下,用Liberase酶(0.5 mg/mL)和Dnase酶(100 U/mL)在Hanks缓冲盐溶液中培养 45 分钟。离心后,将细胞重新悬浮在 Hanks 缓冲盐溶液中,并过滤(40μm)。然后,使用 42% Percoll 溶液去除杂质,并收集细胞层。周细胞通过磁珠激活细胞分离分选 PDGFR-β+ 细胞进行纯化,用 2% 胎牛血清、1% 周细胞生长补充剂和 1% 青霉素/链霉素的周细胞培养基中,在 37°C、5%CO2、90% 湿度条件下培养。培养基每 3 天更换一次。第 1 代或第 2 代细胞用于实验。用 10ng/mL 重组 TGFβ1 诱导周细胞活化。
5. DNA 或 RNA 转染
GP-transfect-Mate (GenePharma)转染试剂置于室温下,将无血清培养基(50μL)加入 1.5 mL 无菌离心管中,加入转染试剂 3~5ul, 用移液器轻轻混匀并在室温下静置 5 min。同时,将 50μL 无血清培养基加入另一 1.5-mL 无菌离心管中,加入 DNA/RNA 核酸 1~2ug,用移液器轻轻混匀并在室温下静置 5 min,将 GP-transfect-Mate 培养基混合物在室温下添加到 DNA/RNA 寡糖培养基混合物中,使用移液器将混合物轻轻混合,并在室温下 15 分钟后立即转染。在转染 24–72 小时后检测 DNA/RNA 表达。
6. 干扰关键基因 CD81 和 EGFR 的表达
携带 CD81 shRNA 和 EGFR shRNA 的腺病毒(GenePharma)。在 UUO 手术麻醉前,通过尾静脉给小鼠注射 1×106(PFU)携带用于周细胞的 shRNA 的干扰腺病毒。并从细胞中提取 RNA,使用逆转录酶 PCR(RT-PCR)评估 CD81 和 EGFR 的表达水平。
Tip:
吉玛基因提供了如下产品与服务:
1.miRNA 模拟物与抑制剂:
miR-34c-5p mimics and inhibitor encoding GFP were commercially constructed (GenePharma).
2.基因转染试剂:
GP-transfect-Mate (GenePharma, Suzhou, China) was placed at room temperature before being mixed gently. The cells were transfected with fluorescent protein/miRNA via a transfection kit (GenePharma)。
3.干扰腺病毒:
Adenoviruses carrying CD81 shRNA and EGFR shRNA were constructed commercially (GenePharma, Suzhou, China).
参考文献:DOI:https://doi.org/10.1016/j.ymthe.2021.10.012