Integrin alpha 7 correlates with poor clinical outcomes, and it regulates cell proliferation, apoptosis and stemness via PTK2-PI3K-Akt signaling pathway in hepatocellular carcinoma.
背景:
肝细胞癌(HCC)是人类恶性肿瘤之一,在中国癌症死亡原因中排名第三。目前有效的治疗方法是肝移植,但该手段存在器官缺乏和手术风险等问题。肝切除是常见的,更可行的治疗选择,5 年总体生存率在 55-71% 范围内,然而,由于诊断晚,复发,术后转移等因素,肝癌的长期死亡率仍然很高。虽然过去几年来,在癌症领域在细胞和分子水平上的研究已经确定了一些可能的潜在的治疗靶点,但 HCC 的分子特征上不完全清楚。因此,为了提高 HCC 患者的生存率,仍然需要进行更多的研究,来丰富对 HCC 病因的认识以及开发 HCC 新疗法。
整联蛋白是形成跨膜异二聚体的糖蛋白,其介导细胞-细胞粘附或细胞-细胞外基质粘附以调控细胞。在癌症研究中,已发现它们可以改变癌细胞功能(包括细胞生长、增殖、存活以及侵袭),并影响癌干细胞的特性(癌细胞自我更新、分化和增殖的能力)。大多数整合素如 αV、β1 和 β5 在 HCC 中的表达与疾病发病机制有关,但对整合素 α7(ITGα7)的研究却很有限。据报道,ITGα7 可通过调节肿瘤干细胞(CSCs)标记物(如 OCT-3/4)来维持癌细胞中的干细胞的特性,其敲除可导致肿瘤抑制延迟、肿瘤体积缩小和侵袭减弱,如在胶质母细胞瘤和食管鳞状细胞癌中有所报道。此外,在一些癌症治疗中,如肾癌治疗,也发现它与药物的耐药性有关。之前在 HCC 中的研究表明,与非转移性肝癌相比,ITGα7 在转移性肝癌中上调,可被间碘苯胍抑制或被热休克蛋白 27 激活,从而引起癌细胞的转移。
然而,目前缺乏针对 ITGα7 对 HCC 影响的研究 。鉴于 ITGα7 在某些固体肿瘤中具有增强癌细胞活性和维持癌细胞干性的关键作用,初步的研究中发现在 HCC 细胞系和组织样本中 ITGα7 表达上调,因此推测 ITGα7 可能在 HCC 中也有类似的致癌作用。本研究旨在探讨 ITGα7 与 HCC 患者临床病理特征及生存率的相关性,进行细胞实验,探讨其对 HCC 细胞活性及细胞干性的影响
摘要:
这项研究旨在评估整联蛋白 α7(ITGα7)和临床的相关性,以及对肝细胞癌细胞活性和干性的影响。通过免疫组织化学的方法检测 90 位 HCC 患者的肿瘤组织和癌旁组织中 ITGα7 的表达,将 ITGα7 shRNA 转入细胞后进一步采用补偿实验确认 ITGα7 对细胞活性和干性的影响以及是否通过调节 PTK2-PI3K-AKT 信号通路发挥作用。ITGα7 在肝癌组织中表达高于癌旁组织,其高表达与肿瘤大小、静脉侵袭和晚期巴塞罗那临床肝癌分期相关,ITGα7 高表达的肝癌患者总体生存率较差。与正常干细胞 HL-7702 相比,肝癌细胞 SMMC-7721, Hep G2, HuH-7 and BEL-7404 中的 ITGα7 是高表达的,在 SMMC-7721 和 Hep G2 细胞中敲除 ITGα7,可抑制细胞增殖但能够促进细胞凋亡,同时使 CSCs 标志物(CD44, CD133 and OCT-4), PTK2, PI3K 和 AKT 基因表达下调。在 HL-7702 细胞中过表达 ITGα7,可促进细胞细胞增殖但会抑制细胞凋亡,CSCs 标记也上调。进一步的补偿实验证实,ITGα7 通过 PTK2-PI3K-Akt 信号通路调节细胞增殖、凋亡和 CSCs 标记。ITGα7 与 HCC 患者的临床预后呈负相关。
结果:
1、临床样本显示在肝癌组织中 ITGA7 比癌旁组织表达高。HCC 组织中 ITGA7 高表达的患者生存期较短。
2、ITGA7 表达增加与肿瘤大小、血管侵犯、早期 BCLC 分期相关,而与年龄、性别、HB 病史、肝硬化病史、Child-Pugh 分期、PS 评分、肿瘤结节数量、ALT、AST、ALP、TBIL、AFP、CEA、CA199 水平无相关性。
3、 HCC 患者总体生存影响因素:
单因素 Cox's 回归分析显示 ITGA7 水平,Child-Pugh 分期,PS 评分,肿瘤大小,静脉浸润和 BCLC 分期与总体生存时间缩短相关。多因素 Cox's 回归分析表明,ITGA7 水平与年龄,肝硬化病史,Child-Pugh 分期,肿瘤大小,静脉侵袭和 BCLC 分期均可预测 HCC 患者的总体生存的恶化程度。
4、ITGA7 在正常人肝细胞和肝癌细胞中的相对表达量:
Q-PCR 和 Western Blot 方法检测正常干细胞(HL-7702)和 HCC 细胞(SMMC-772,Hep G2,HuH-7 和 BEL-7404)ITGA7 在 HCC 细胞系中表达较高,且表达量最高的是 SMMC-772,其次是 Hep G2,HuH-7 和 BEL-7404。
5、下调 ITGA7 的表达对 HepG2 和 SMMC-7721 细胞增殖和凋亡的影响
在 HepG2 细胞中,敲降 ITGA7 可抑制细胞增殖,促进细胞增殖。在 SMMC-7721 细胞中,敲降 ITGA7 后,可以抑制细胞的增殖和凋亡。
6、敲低 ITGA7 对 HepG2 细胞和 SMMC7721 细胞中 CSC 标记物表达和 PTK2-PI3K-Akt 信号通路的影响:
为了探讨 ITGA7 对 HCC 细胞干性的影响,实验评估了 ITGA7 敲低对 HepG2 细胞中 CSCs 标记物表达的影响。将干扰质粒转染入细胞 24 小时后,Sh-ITGA7 组与对照组相比,CD44,CD133 和 OCT-4 的 mRNA 相对表达及其蛋白表达降低, 京都基因和基因组百科全书 (KEGG) 中表明 ITGA7 可以调节 PTK2-PI3K-Akt 信号通路,而该信号通路是众所周知的各类癌症的致癌途径。 随后,在 HCC 中,实验推测 ITGA7 可能通过调节 PI3K-Akt 信号通路发挥作用。 实验中确认了 ITGA7 对调节 PTK2-PI3K-Akt 信号通路的影响,在转染后 24 小时,Sh-ITGA7 组的 PTK2,PI3K 和 AKT mRNA 相对表达量及其蛋白表达量均低于对照组,这表明 ITGA7 敲低会抑制 HCC 中的 CSC 标记并阻断 PTK2-PI3K-Akt 信号通路。为了验证上述发现,在 SMMC-7721 细胞中进行重复实验。将干扰质粒转染入细胞 24 小时后,Sh-ITGA7 组与对照组相比,CD44,CD133 和 OCT-4 mRNA 的表达及其蛋白表达均受到抑制。PTK2-PI3K-Akt 信号通路中 Sh-ITGA7 组 PTK2,PI3K 和 AKT mRNA 相对表达及其蛋白表达均降低。这些数据进一步证实了 ITGA7 敲低抑制了 CSC 标记并阻断了 PTK2-PI3K-Akt 信号通路。
实验检测了 ITGA7 对 PTK2-PI3K -Akt 信号通路的影响实验表明 PTK2(P <0.01)(图 4E),PI3K(P <0.05)(图 4F)和 AKT(P <0.05)(图 4 G)mRNA 相对表达及其蛋白表达(图 4 H)与对照组相比有所降低。转染后 24 小时,ITGA7 敲除抑制了 HCC 中的 CSC 标记并阻断了 PTK2-PI3K-Akt 信号通路。为验证上述发现,实验重复了 SMMC 7721 细胞的实验 CD44(P <0.01)(图 4I),CD133(P <0.01)和图 133(P <0.01)(图 4T)。转染后 24 小时,Sh-ITGA7 组的 mRNA 表达以及其蛋白表达(图 4L)与对照组相比均被抑制。对于 PTK2-PI3K-Akt 信号通路,PTK2(P <0.01)(图 4M),PI3K(P <0.01)(图 4N)和 AK 0.05)(图 4O)mRNA 相对表达及其蛋白表达(图 4P),与转染后 24 h 相比对照组的 Sh-ITGA7 组减弱。seevi?进一步证实了 ITGA7 敲除抑制了 CSCs。

7、在 SMMC-7721 细胞中,下调 ITGA7 基因的表达可以通过阻断 PTK2-PI3K-Akt 信号通路来抑制细胞增殖,增加细胞凋亡:
为了验证 ITGA7 是否通过调节 PTK2-PI3K-Akt 信号通路在肝癌中发挥功能,实验评估了 ITGA7 敲低和 PTK2 过表达对 SMMC-7721 细胞增殖及凋亡影响。转染后 24 小时,Sh-ITGA7&PTK2 组的 PTK2 mRNA 相对表达和蛋白表达均高于单独转染 Sh-ITGA7 组及 PTK2 组,对于细胞增殖,在转染后 48 小时和 72 小时,Sh-ITGA7&PTK2 组与 Sh-ITGA7 组相比能够促进增殖,但在转染后 24 小时两组之间相似。细胞凋亡实验转染后 48 小时,Sh-ITGA7&PTK2 组的细胞凋亡率较 Sh-ITGA7 组降低。 另外,与 Sh-ITGA7 组相比,转染后 48 小时,Sh-ITGA7&PTK2 组的细胞凋亡标记物 C-caspase 3 表达降低,但 Bcl-2 表达提高。以上数据证实,ITGA7 敲低可以通过阻断肝癌中的 PTK2-PI3K-Akt 信号通路抑制细胞增殖并增加细胞凋亡。
8、在 SMMC-7721 细胞中。ITGA7 敲低通过阻断 PTK2-PI3K-Akt 信号传导途径降低 CSCs 标记物表达:
转染 24 小时后,Sh-ITGA7&PTK2 组的 CD44,CD133 和 OCT-4 mRNA 的表达水平和蛋白的表达水平均高于 Sh-ITGA7 组,这些数据表明,敲低 ITGA7 可通过下调 PTK2-PI3K-Akt 信号通路降低 HCC 细胞的干性。
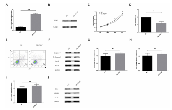
9、ITGA7 过表达对 HL-7702 细胞增殖和抑制凋亡的影响:
ITGA7 过表达质粒转染可提高 ITGA7 基因 mRNA 及蛋白的表达,可以增加细胞增殖,抑制细胞凋亡,另外,OE-ITGA7 组和对照组的 CD44,CD133 和 OCT-4 mRNA 表达及其蛋白表达水平相似。

10、在 hl - 7702 细胞中 ITGA7 过表达促进细胞增殖,抑制细胞增殖,但不通过 PTK2-PI3K-Akt 信号通路的 CSCs 标记物调节:
与 oe-itga7 组相比,oe-itga7&sh-ptk2 组 的 ptk2 的 mRNA 及蛋白表达减少,此外,与 OE-ITGA7 组相比,OE-ITGA7&Sh-PTK2 组在转染后 24 小时和 48 小时的细胞增殖受到抑制,细胞凋亡增加。OE-ITGA7&Sh-PTK2 组和 OE-ITGA7 组的 CD44,CD133 和 OCT-4 mRNA 表达及其蛋白表达水平相似。
很荣幸上海吉玛制药技术有限公司为本实验提供的相关产品如下:ITGA7 ShRNA 及 scrambled 对照质粒, ITGA7 过表达及对照质粒 。
图片来源:journal homepage: www.elsevier.com/locate/cellsig